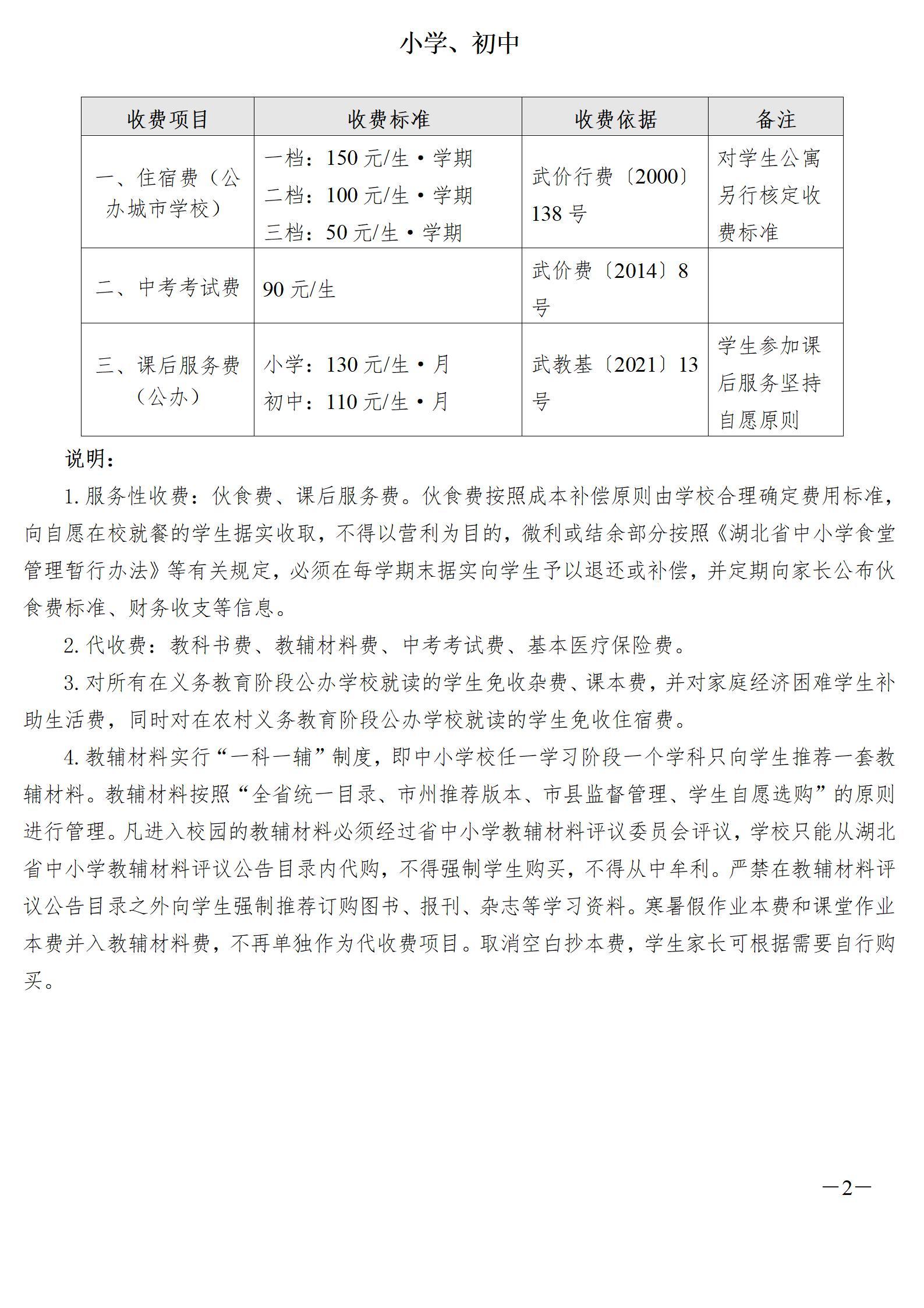
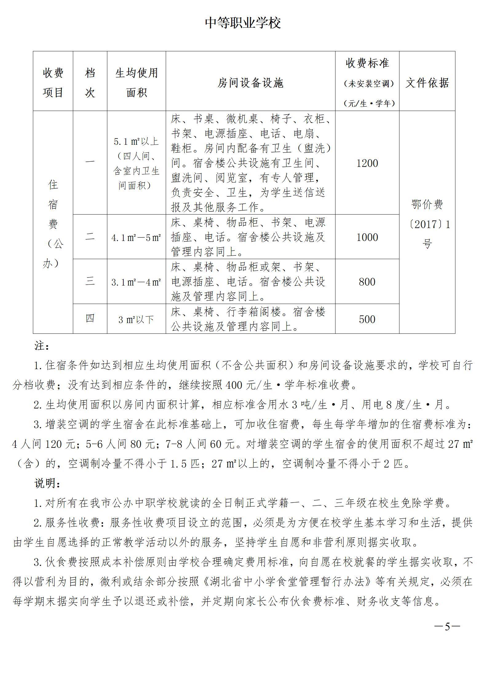
为进一步规范教育收费行为,切实维护学校和学生的合法权益,市教育局、市发改委对2026年春季我市各级各类学校教育收费项目、标准以及相关政策等进行集中公示(具体的收费项目和标准见附件)。
各区教育局、各学校要进一步增强政治责任意识,要把严格执行教育收费政策作为遵守政治纪律和政治规矩的重要体现,保证国家政策和收费纪律落实到位。要强化规范收费的法规意识,严格执行教育收费公示制度。要继续加大教育乱收费查办力度,对教育违规收费行为实行“零容忍”,发现一起、查处一起,绝不姑息,决不允许搞“下不为例”。
监督电话:市教育局:65608550
市发改委:68821036
武汉市教育局
武汉市发展和改革委员会
2026年3月2日







